Workflow Type:  Galaxy
        
        
        
  
            
              
                
                     
                
              
            
        
          
            
              
    
      
        
        
    
    
      
        
        
    
    
      
        
        
    
            
          
        
        
      
  
    
    
    
  
      
  
    
    
    
  
      
      Visualize and filter scATAC-seq anndata to produce a high quality count matrix
Associated Tutorial
This workflows is part of the tutorial Pre-processing of 10X Single-Cell ATAC-seq Datasets, available in the GTN
Features
- Includes Galaxy Workflow Tests
- Includes a Galaxy Workflow Report
Thanks to...
Workflow Author(s): Pavankumar Videm
Tutorial Author(s): Pavankumar Videm
Tutorial Contributor(s): Cristóbal Gallardo, Pavankumar Videm, Björn Grüning, Helena Rasche, Mehmet Tekman, Wendi Bacon, Timon Schlegel, Marisa Loach
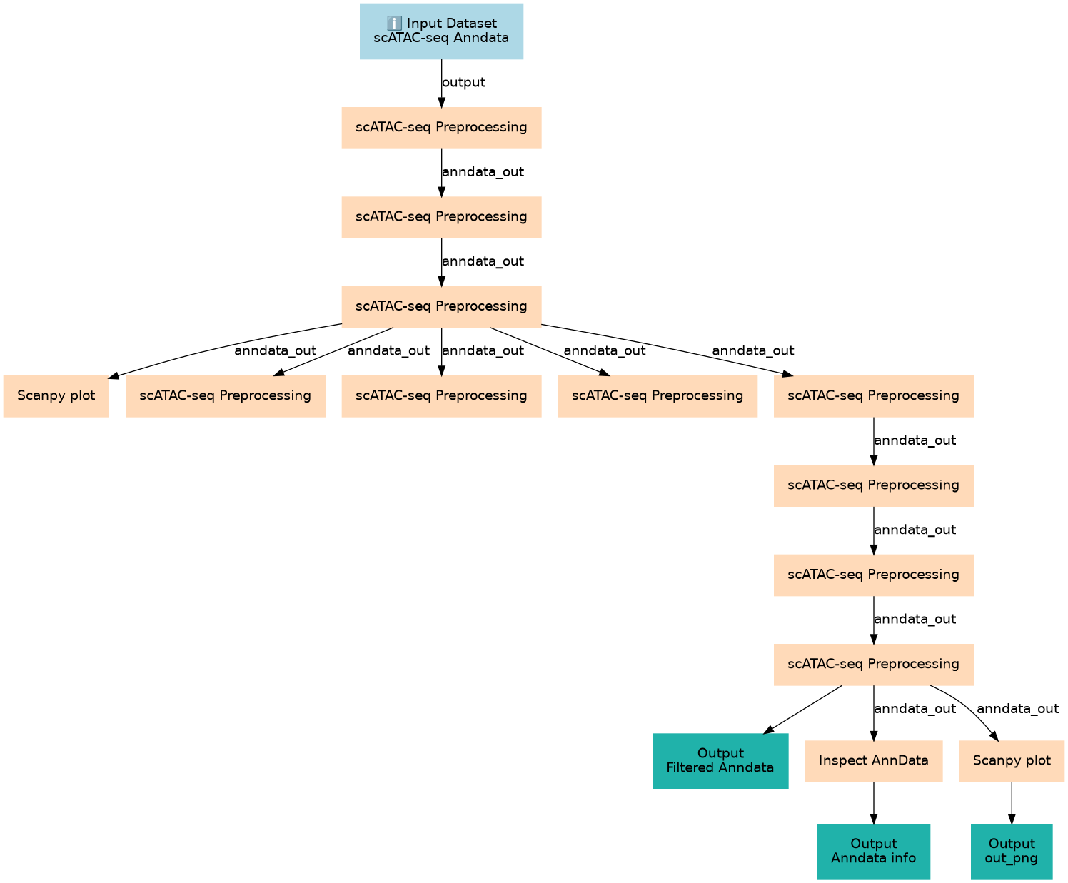
Inputs
| ID | Name | Description | Type | 
|---|---|---|---|
| scATAC-seq Anndata | scATAC-seq Anndata | scATAC Anndata with cells x peaks | 
 | 
Steps
| ID | Name | Description | 
|---|---|---|
| 1 | scATAC-seq Preprocessing | toolshed.g2.bx.psu.edu/repos/iuc/episcanpy_preprocess/episcanpy_preprocess/0.3.2+galaxy1 | 
| 2 | scATAC-seq Preprocessing | toolshed.g2.bx.psu.edu/repos/iuc/episcanpy_preprocess/episcanpy_preprocess/0.3.2+galaxy1 | 
| 3 | scATAC-seq Preprocessing | toolshed.g2.bx.psu.edu/repos/iuc/episcanpy_preprocess/episcanpy_preprocess/0.3.2+galaxy1 | 
| 4 | Scanpy plot | toolshed.g2.bx.psu.edu/repos/iuc/scanpy_plot/scanpy_plot/1.10.2+galaxy2 | 
| 5 | scATAC-seq Preprocessing | toolshed.g2.bx.psu.edu/repos/iuc/episcanpy_preprocess/episcanpy_preprocess/0.3.2+galaxy1 | 
| 6 | scATAC-seq Preprocessing | toolshed.g2.bx.psu.edu/repos/iuc/episcanpy_preprocess/episcanpy_preprocess/0.3.2+galaxy1 | 
| 7 | scATAC-seq Preprocessing | toolshed.g2.bx.psu.edu/repos/iuc/episcanpy_preprocess/episcanpy_preprocess/0.3.2+galaxy1 | 
| 8 | scATAC-seq Preprocessing | toolshed.g2.bx.psu.edu/repos/iuc/episcanpy_preprocess/episcanpy_preprocess/0.3.2+galaxy1 | 
| 9 | scATAC-seq Preprocessing | toolshed.g2.bx.psu.edu/repos/iuc/episcanpy_preprocess/episcanpy_preprocess/0.3.2+galaxy1 | 
| 10 | scATAC-seq Preprocessing | toolshed.g2.bx.psu.edu/repos/iuc/episcanpy_preprocess/episcanpy_preprocess/0.3.2+galaxy1 | 
| 11 | scATAC-seq Preprocessing | toolshed.g2.bx.psu.edu/repos/iuc/episcanpy_preprocess/episcanpy_preprocess/0.3.2+galaxy1 | 
| 12 | Inspect AnnData | toolshed.g2.bx.psu.edu/repos/iuc/anndata_inspect/anndata_inspect/0.10.9+galaxy1 | 
| 13 | Scanpy plot | toolshed.g2.bx.psu.edu/repos/iuc/scanpy_plot/scanpy_plot/1.10.2+galaxy2 | 
Outputs
| ID | Name | Description | Type | 
|---|---|---|---|
| Filtered Anndata | Filtered Anndata | n/a | 
 | 
| Anndata info | Anndata info | n/a | 
 | 
| out_png | out_png | n/a | 
 | 
Version History
 Creators and Submitter
 Creators and SubmitterCreators
Not specifiedSubmitter
Discussion Channel
Activity
Views: 1190 Downloads: 177 Runs: 0
Created: 2nd Jun 2025 at 10:56
Last updated: 20th Oct 2025 at 14:14
 Tags
 Tags Attributions
 AttributionsNone

 Visit source
Visit source Download RO-Crate
Download RO-Crate Run on Galaxy
Run on Galaxy
 master
master 1.0
1.0



