Workflow Type: Galaxy
Associated Tutorial
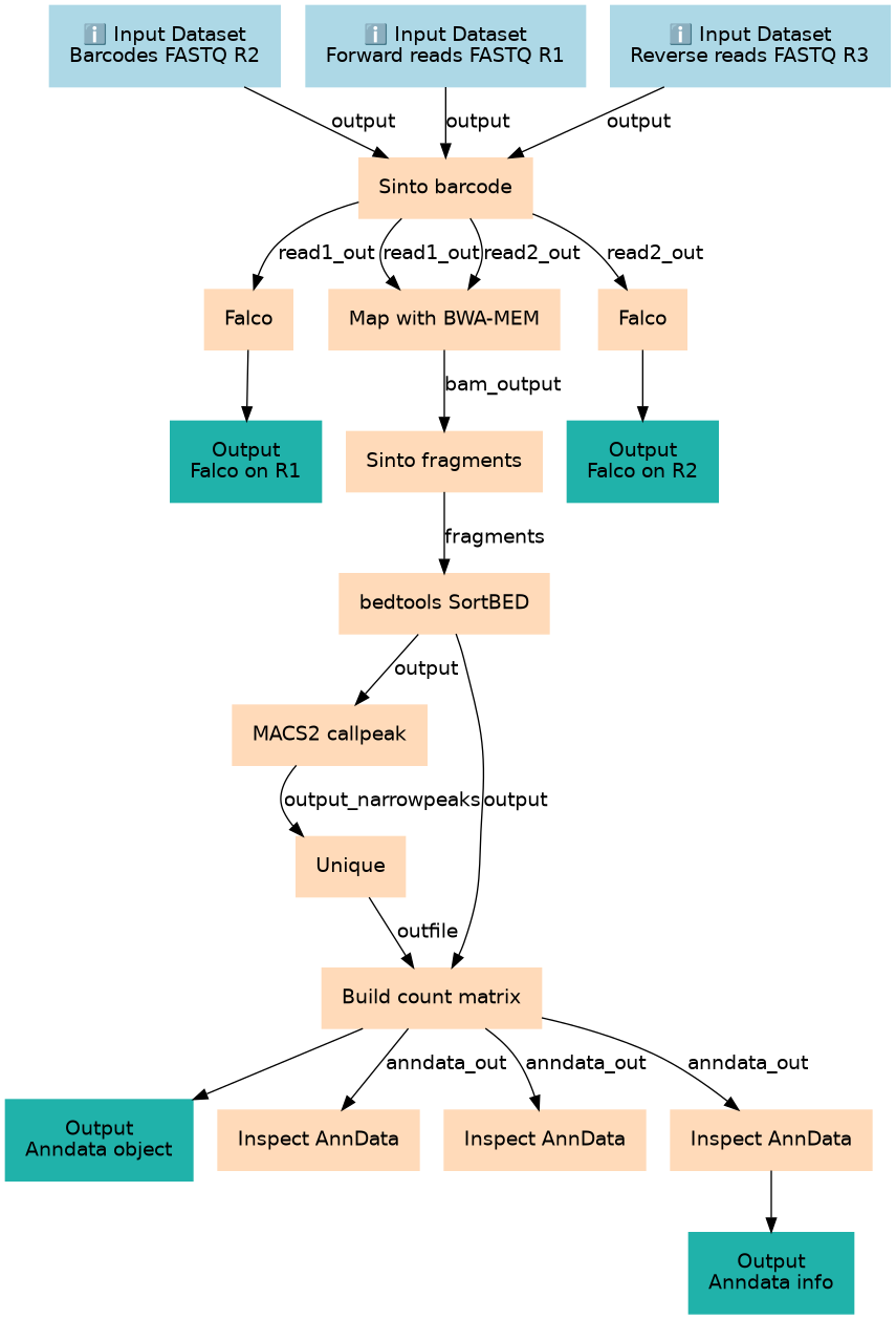
This workflows is part of the tutorial Pre-processing of 10X Single-Cell ATAC-seq Datasets, available in the GTN
Features
- Includes Galaxy Workflow Tests
Thanks to...
Workflow Author(s): Pavankumar Videm
Tutorial Author(s): Pavankumar Videm
Tutorial Contributor(s): Cristóbal Gallardo, Pavankumar Videm, Björn Grüning, Helena Rasche, Mehmet Tekman, Wendi Bacon, Timon Schlegel
Inputs
ID | Name | Description | Type |
---|---|---|---|
Barcodes FASTQ (R2) | Barcodes FASTQ (R2) | n/a |
|
Forward reads FASTQ (R1) | Forward reads FASTQ (R1) | n/a |
|
Reverse reads FASTQ (R3) | Reverse reads FASTQ (R3) | n/a |
|
Steps
ID | Name | Description |
---|---|---|
3 | Sinto barcode | toolshed.g2.bx.psu.edu/repos/iuc/sinto_barcode/sinto_barcode/0.9.0+galaxy1 |
4 | FastQC | toolshed.g2.bx.psu.edu/repos/devteam/fastqc/fastqc/0.73+galaxy0 |
5 | FastQC | toolshed.g2.bx.psu.edu/repos/devteam/fastqc/fastqc/0.73+galaxy0 |
6 | Map with BWA-MEM | toolshed.g2.bx.psu.edu/repos/devteam/bwa/bwa_mem/0.7.17.2 |
7 | Sinto fragments | toolshed.g2.bx.psu.edu/repos/iuc/sinto_fragments/sinto_fragments/0.9.0+galaxy1 |
8 | bedtools SortBED | toolshed.g2.bx.psu.edu/repos/iuc/bedtools/bedtools_sortbed/2.30.0+galaxy2 |
9 | MACS2 callpeak | toolshed.g2.bx.psu.edu/repos/iuc/macs2/macs2_callpeak/2.2.7.1+galaxy0 |
10 | Unique | toolshed.g2.bx.psu.edu/repos/bgruening/text_processing/tp_sorted_uniq/1.1.0 |
11 | Build count matrix | toolshed.g2.bx.psu.edu/repos/iuc/episcanpy_build_matrix/episcanpy_build_matrix/0.3.2+galaxy1 |
12 | Inspect AnnData | toolshed.g2.bx.psu.edu/repos/iuc/anndata_inspect/anndata_inspect/0.7.5+galaxy1 |
13 | Inspect AnnData | toolshed.g2.bx.psu.edu/repos/iuc/anndata_inspect/anndata_inspect/0.7.5+galaxy1 |
14 | Inspect AnnData | toolshed.g2.bx.psu.edu/repos/iuc/anndata_inspect/anndata_inspect/0.7.5+galaxy1 |
15 | Inspect AnnData | toolshed.g2.bx.psu.edu/repos/iuc/anndata_inspect/anndata_inspect/0.7.5+galaxy1 |
Version History

Creators
Not specifiedSubmitter
Discussion Channel
Activity
Views: 971 Downloads: 132 Runs: 0
Created: 2nd Jun 2025 at 10:56

None